碳索氢能网消息,3月20日,工信部、国家发改委、国务院国资委、国家能源局等四部门联合印发《节能装备高质量发展实施方案(2026—2028年)》。(下称《方案》)

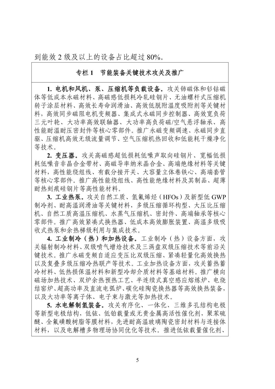
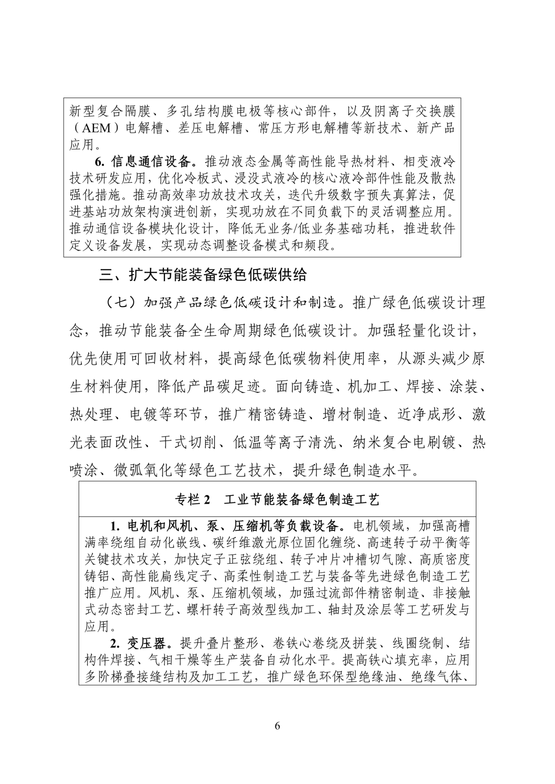
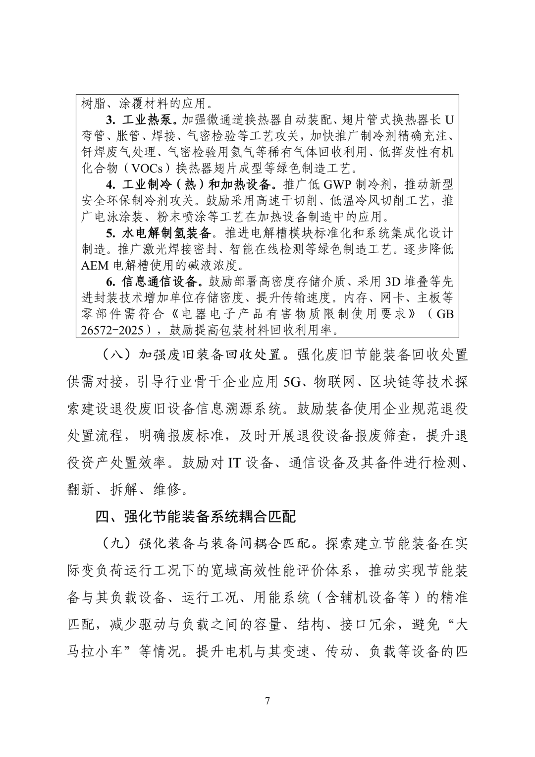
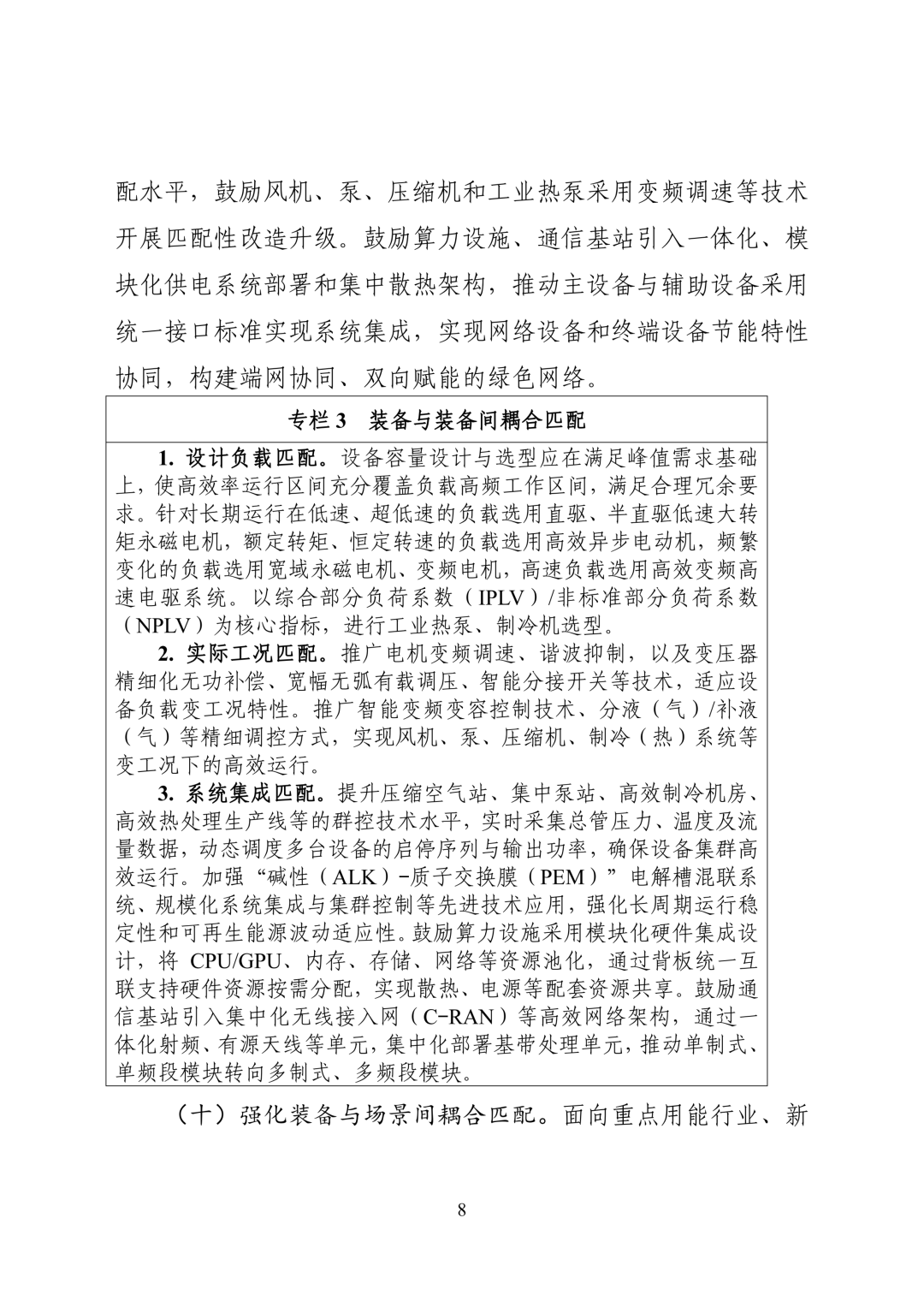
《方案》聚焦节能电机、变压器、工业热泵、工业制冷(热)与加热设备、水电解制氢装备、信息通信设备等六类节能装备,提出以推动重点行业领域节能降碳为目标,以用能系统优化提升为主攻方向,以先进技术装备研发和应用为主要抓手,以绿色设计制造、设备更新改造、人工智能赋能为路径,加快节能装备智能化、绿色化、融合化发展。到2028年,节能装备关键材料、零部件取得突破,重点行业领域用能系统匹配性、实际运行效率持续提升,电机、变压器等节能装备能效水平达到国际领先,节能装备市场占有率进一步提高。
水电解制氢装备。鼓励企业研发高效率、低成本、高性能的水电解制氢装备。推动电极与隔膜等基础材料升级,开发新型电极基体材料与结构,提升电化学活性面积及传质效率,突破长寿命抗腐蚀电极制备工艺,持续攻关低成本、高传导、高稳定性膜材料。优化电解槽内部流场、热场、电场、压力场设计,提高设备均一性,开发先进耐久密封结构与材料。持续提升碱性、质子交换膜电解槽的电解效率,开发应用高响应、宽负荷、非贵金属催化的阴离子交换膜电解槽。到2028年,实现量产水电解制氢装备额定工况下直流电耗低于4.2kWh/Nm3。
原文如下:













碳索氢能网 https://h2.solarbe.com/news/20260323/50020014.html

