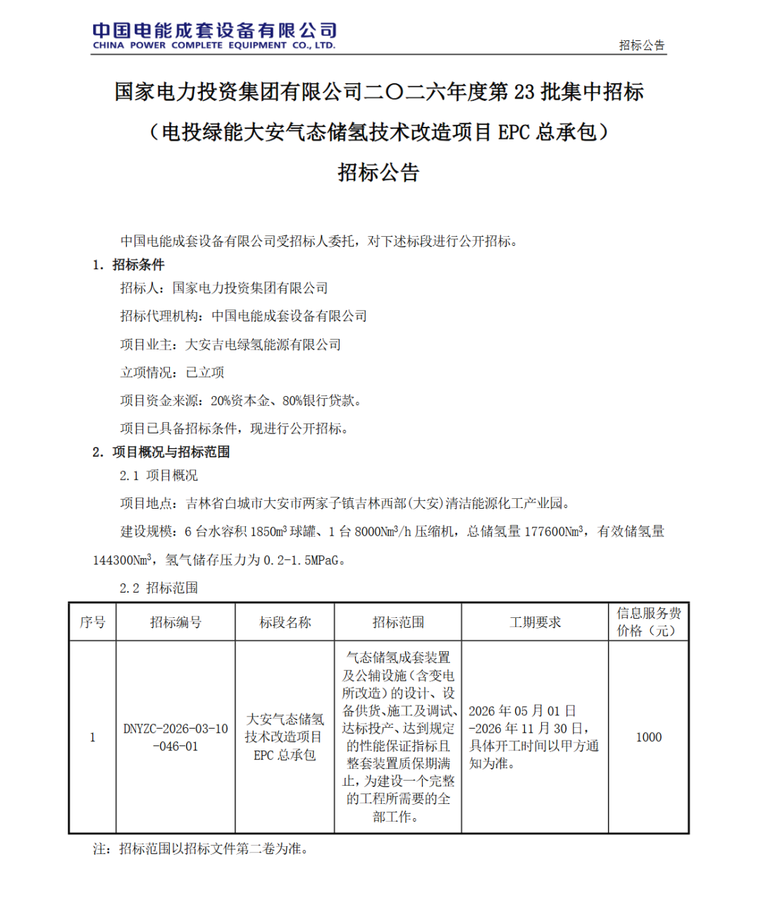
3月10日,国家电力投资集团有限公司二〇二六年度第23批集中招标(电投绿能大安气态储氢技术改造项目EPC总承包)项目招标。

图:项目招标公告
据招标公告,该项目位于吉林省白城市大安市两家子镇吉林西部(大安)清洁能源化工产业园,项目业主为大安吉电绿氢能源有限公司。
项目建设内容包括:6台水容积1850m³球罐、1台8000Nm³/h压缩机,总储氢量177600Nm³,有效储氢量144300Nm³,氢气储存压力为0.2-1.5MPaG。
本次招标范围:气态储氢成套装置及公辅设施(含变电所改造)的设计、设备供货、施工及调试、达标投产、达到规定的性能保证指标且整套装置质保期满止,为建设一个完整的工程所需要的全部工作。工期要求为2026年05月01日-2026年11月30日。
据公开信息,大安风光制绿氢合成氨一体化示范项目(简称:大安项目),由国家电投大安吉电绿氢能源有限公司投资建设,项目年制绿氢3.2万吨,年制绿氨18万吨,已于2025年7月26日正式投产。目前,项目的核心即时储氢方式,是48000标方的钛系固态储氢装置,也是全球最大规模的固态储氢装置。
2025年12月4日,大安气态储氢技术改造项目情况公示。该项目主要采用球罐气态储氢工艺,总储氢规模177600Nm³(6台储氢罐,每个储罐最大储氢量为29600Nm³),有效储氢量144300Nm³。行业分析普遍认为,此举意味着大安项目将在现有固态储氢装置基础上,进一步补充建设气态储氢系统,以提升储运灵活性与系统调节能力。
碳索氢能网 https://h2.solarbe.com/news/20260313/50019613.html

