氢能赛道再迎重磅入局者。
1月27日,巴彦淖尔驰裕新能源有限公司磴口县氢基绿色燃料并网型绿电直连项目(制氢部分)获备案。

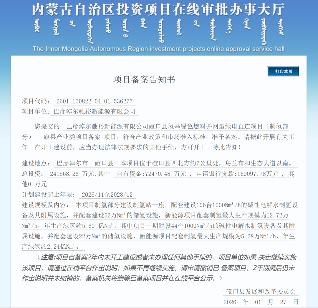
图:项目备案文件
据备案文件,该项目位于巴彦淖尔市磴口县,总投资241568.26万元,计划2026年11月开工,2028年12月竣工。
从核心建设内容来看,本项目制氢部分建设制氢站一座,配套建设106台1000Nm³/h的碱性电解水制氢设备及其附属设施,并配套建设52万Nm³的储氢设施,新能源项目配套制氢最大生产规模为12.72万Nm³/h,年生产绿氢约5.62亿Nm³。
其中项目一期建设44台1000Nm³/h的碱性电解水制氢设备及其附属设施,并配套建设22万Nm³的储氢设施,新能源项目配套制氢最大生产规模为5.28万Nm³/h,年生产绿氢约2.24亿Nm³。
股权关系穿透显示,巴彦淖尔驰裕新能源有限公司成立于2025年,由苏州阿特斯能源工程技术有限公司全资控股。且就公开信息来看,这也是阿特斯旗下的首个绿氢项目,标志着这家光伏龙头正式宣告进军氢能领域。

图:巴彦淖尔驰裕新能源有限公司股权信息
在光伏主业竞争日趋激烈的背景下,阿特斯切入氢能赛道,既是依托自身光伏技术优势拓展新增长曲线的战略选择,也印证了氢能作为绿电高效消纳与转化载体的产业价值。
近年来,隆基、阳光、天合等光伏龙头已纷纷加码氢能领域,打造“光伏+绿氢”战略布局。四大光伏龙头6个重点绿氢项目如下:

作图:碳索氢能网
碳索氢能网 https://h2.solarbe.com/news/20260128/50017661.html

