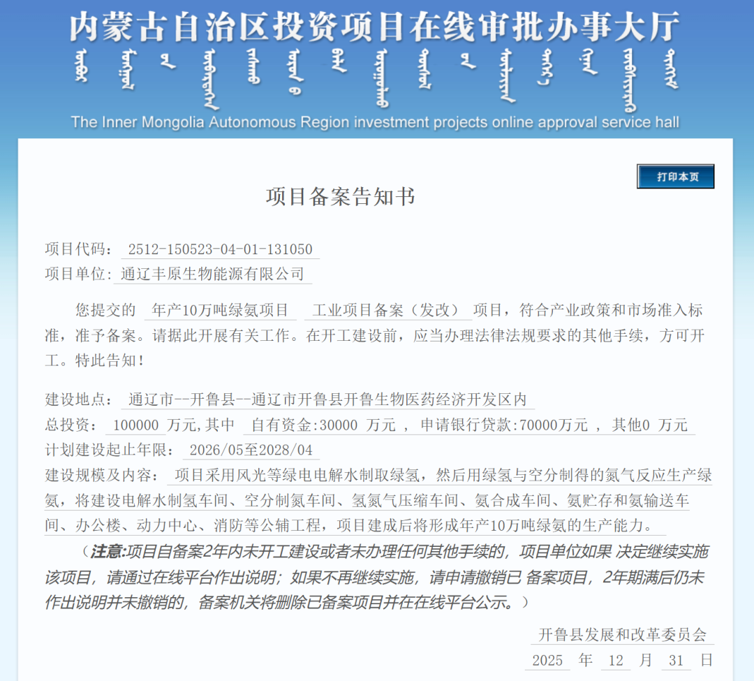
据内蒙古自治区投资项目在线审批办事大厅消息,2025年12月31日,通辽丰原生物能源有限公司提交年产10万吨绿氨项目备案。

图:项目备案公告
备案文件显示,该项目位于内蒙古通辽市开鲁县开鲁生物医药经济开发区内,总投资100000万元,计划建设起止年限:2026/05至2028/04。
项目采用风光等绿电电解水制取绿氢,然后用绿氢与空分制得的氮气反应生产绿氨,将建设电解水制氢车间、空分制氮车间、氢氮气压缩车间、氨合成车间、氨贮存和氨输送车间、办公楼、动力中心、消防等公辅工程,项目建成后将形成年产10万吨绿氨的生产能力。
天眼查网站显示,通辽丰原生物能源有限公司成立于2025年,注册资本30000万人民币,位于内蒙古自治区通辽市,是一家以从事电力、热力生产和供应业为主的企业,由安徽丰原热电有限公司全资持股。


图:通辽丰原生物能源有限公司工商及股权信息
碳索氢能网 https://h2.solarbe.com/news/20260108/50016329.html

