在宣告项目撤销的当天,内蒙古这一大型制氢项目火速重新备案。
4月17日,克什克腾旗发展和改革委员会发布关于中科一碳克什克腾旗风光制氢制甲醇及SAF一体化项目撤销的说明。公告指出,因项目选址发生变更,同意将此项目撤销。

图:项目撤销公告
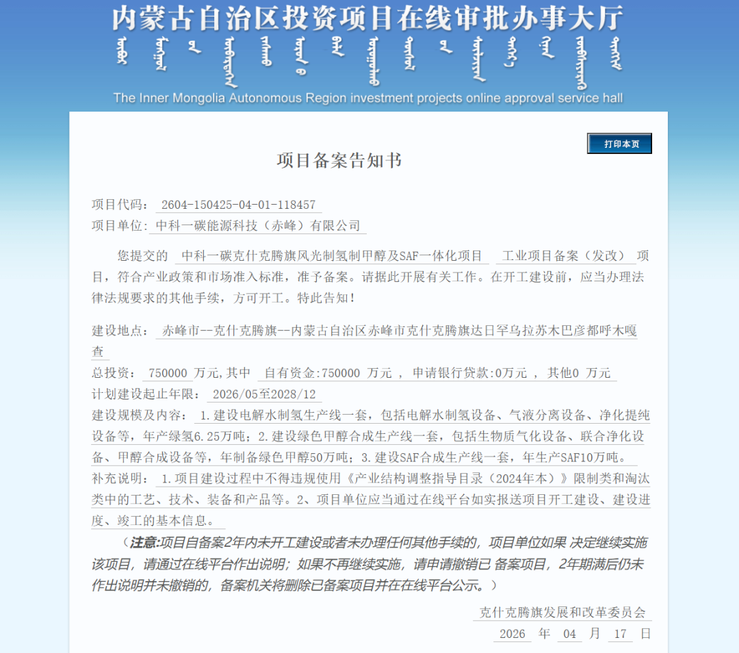
同日,中科一碳克什克腾旗风光制氢制甲醇及SAF一体化项目备案。

图:项目备案公告
备案文件显示,该项目位于内蒙古自治区赤峰市克什克腾旗达日罕乌拉苏木巴彦都呼木嘎查,总投资75亿元,全部为企业自有资金,无银行贷款,计划建设起止年限为2026年5月至2028年12月。
建设规模及内容:1.建设电解水制氢生产线一套,包括电解水制氢设备、气液分离设备、净化提纯设备等,年产绿氢6.25万吨;2.建设绿色甲醇合成生产线一套,包括生物质气化设备、联合净化设备、甲醇合成设备等,年制备绿色甲醇50万吨;3.建设SAF合成生产线一套,年生产SAF10万吨。
据公开信息,该项目于2025年10月17日首次备案,首次备案文件如下:

图:项目2025年10月17日备案公告
此次重新备案与此前2025年10月的版本相比,主要发生三方面变更:
一是建设地点,从“赤峰克什克腾工业园区”变更为“达日罕乌拉苏木巴彦都呼木嘎查”;二是资金结构,从“自有资金20亿元+银行贷款55亿元”调整为“全部使用自有资金75亿元”;三是建设周期,从“2026年4月至2027年12月”延后至“2026年5月至2028年12月”,整体建设期延长一年。
项目在一天内完成“撤销-重备”的快速操作,并做出关键调整,反映出投资方在项目推进节奏与财务策略上的主动转向。全额自有资金的投入模式,在规避融资风险的同时,也对其自身的资金筹措与使用效率提出了更高要求。
碳索氢能网 https://h2.solarbe.com/news/20260422/50022153.html

