国内PEM制氢产业迎来里程碑式进展,正式迈入百兆瓦级规模化发展阶段。
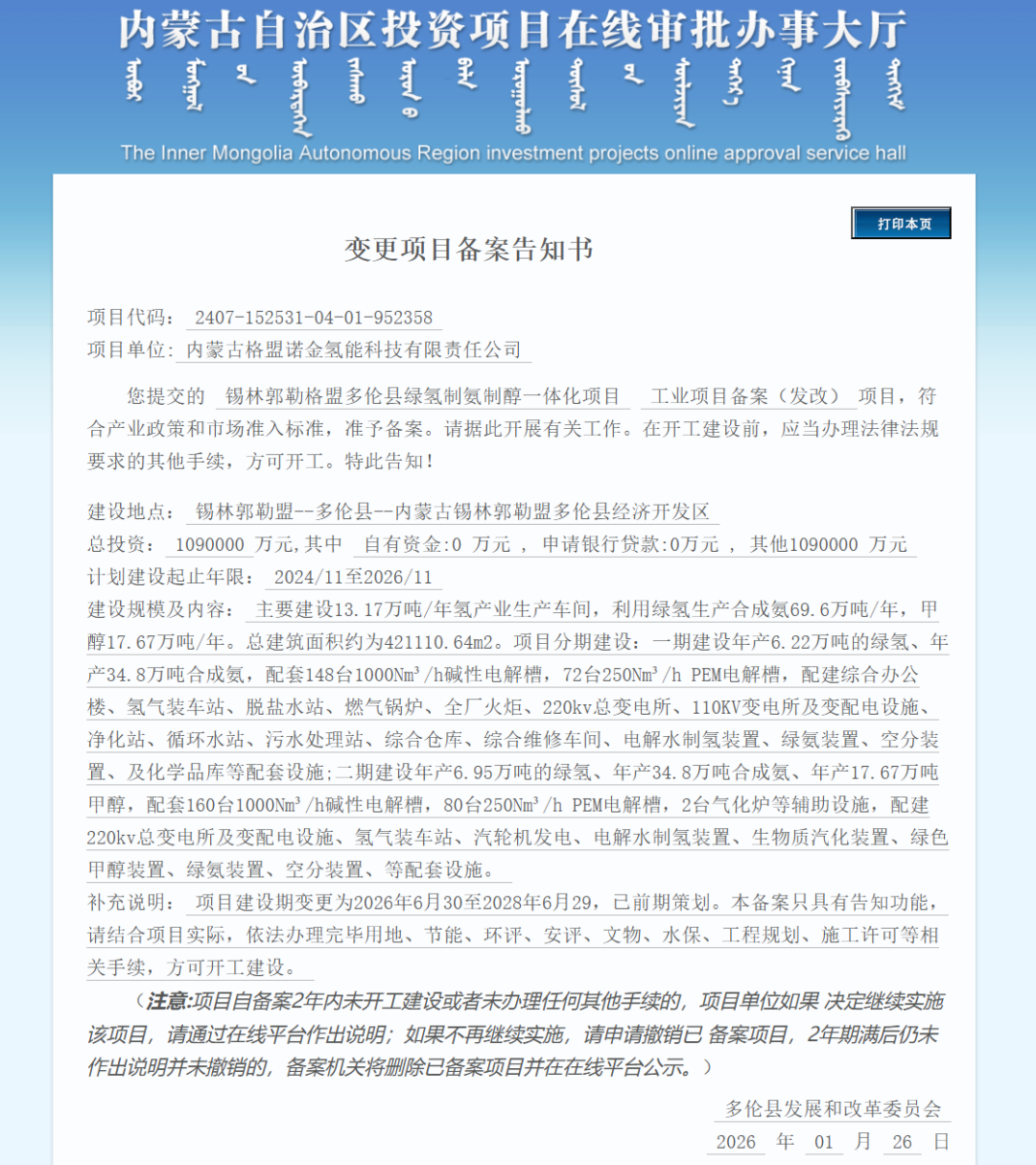
1月26日,内蒙古格盟诺金氢能科技有限责任公司申报的锡林郭勒格盟多伦县绿氢制氨制醇一体化项目备案变更。

图:项目备案文件
据备案文件,该项目位于内蒙古锡林郭勒盟多伦县,总投资109亿元,主要建设13.17万吨/年氢产业生产车间,利用绿氢生产合成氨69.6万吨/年,甲醇17.67万吨/年。项目分两期建设:
一期建设年产6.22万吨的绿氢、年产34.8万吨合成氨,配套148台1000Nm³/h碱性电解槽,72台250Nm³/h PEM电解槽;二期建设年产6.95万吨的绿氢、年产34.8万吨合成氨、年产17.67万吨甲醇,配套160台1000Nm³/h碱性电解槽,80台250Nm³/h PEM电解槽。
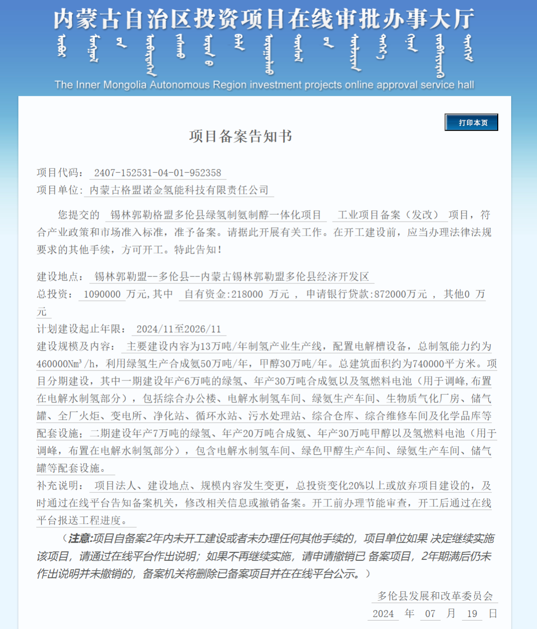
据公开信息,该项目曾在2024年7月首次备案。当时备案内容显示,项目规划建设13万吨/年制氢产业生产线,合成氨50万吨/年,甲醇30万吨/年。此次变更不仅调整了氢气、合成氨和甲醇的产能规划,也进一步明确了电解槽的具体配置方案。

图:2024年7月首次备案文件
其中,值得关注的是其PEM制氢规模。该项目合计配置152台250Nm³/h PEM电解槽,总规模达190MW,较国内此前已建成的最大PEM制氢项目——国电投大安项目(48MW),规模提升近4倍,一举奠定国内百兆瓦级PEM制氢项目的标杆地位,正式宣告国内PEM制氢产业告别小规模示范,迈入规模化发展新纪元。
长期以来,受核心技术成熟度不足、设备成本居高不下等因素制约,国内PEM制氢项目多停留在兆瓦级示范阶段,数十兆瓦级项目寥寥无几,规模化应用始终面临瓶颈。但自2025年下半年起,行业格局迎来积极转折,多个规模化PEM制氢项目密集取得突破性进展,产业升温态势明显。
2025年7月,国电投大安项目搭载9600Nm³/h PEM制氢设备顺利投产,为行业规模化应用积累了宝贵经验;进入2026年,项目落地节奏持续加快,山西国际旗下格盟宜和新能源有限责任公司察右前旗风光制氢一体化项目,已完成新能源部分EPC、制氢部分EPC及设备采购三项核心招标工作,项目即将开工建设,该项目配置36套250Nm³/h PEM电解槽,规模达45MW,进一步丰富了规模化项目矩阵。
从早期小规模试验示范,到如今百兆瓦级项目落地提速,国内PEM制氢产业正加速突破规模化瓶颈。凭借适应波动性新能源供电、启停响应迅速、制氢纯度高等核心技术优势,PEM制氢在绿电消纳、工业绿氢替代等场景的市场认可度持续提升。
碳索氢能网 https://h2.solarbe.com/news/20260128/50017617.html

