又一光伏龙头在绿色甲醇赛道落下关键一子。
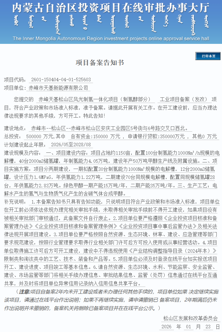
据内蒙古自治区投资项目在线审批办事大厅消息,1月23日,赤峰天基松山区风光制氢一体化项目(制氢醇部分)完成备案。
图:项目备案公告
据备案公告,该项目位于赤峰市松山区,申报单位为赤峰市天基新能源有限公司,总投资500000万元,计划2026年5月开工,2028年8月竣工。
项目占地约1150亩,配置100台制氢能力1000Nm³/h规模的电解槽,40台2000m³储氢罐,年制氢能力4.05万吨,建设年产50万吨甲醇生产线及附属设施。
项目分两期建设,一期拟配置30台制氢能力1000Nm³规模的电解槽,12台2000m³储氢罐,年供氢能力1.22万吨,二期建设70台同规模电解槽,配置同规模储氢罐28台,年供氢能力2.83万吨。绿色甲醇一期产能15万吨/年,二期产能35万吨/年。
据公开信息,赤峰市天基新能源有限公司成立于2024年10月,注册资本100万元,是天合光能股份有限公司的旗下子公司。且就公开信息来看,最新备案的松山区项目也是天合光能旗下的首个绿色甲醇项目,标志其正式进军绿色甲醇产业。
图:赤峰市天基新能源有限公司股权信息
天合光能的入局,是国内光伏龙头集体竞逐绿色甲醇赛道的缩影。除天合光能外,隆基、阳光同样已在绿色甲醇领域布局多个项目,共同开启从“光伏+绿色甲醇”的全链布局新阶段。
2026年1月,隆基乌拉特后旗风光制氢一体化项目制氢部分备案,项目3.71万吨氢气全部用于合成绿色甲醇;2025年8月,阳光新能源开发股份有限公司吉林大安风光制氢耦合生物质绿色甲醇一体化示范项目(一期)总体设计审查会召开,项目计划年生产绿色甲醇约20万吨。
以下为三大光伏龙头的5个重点绿色甲醇项目详情:

作图:碳索氢能网
或有遗漏,仅供参考
光伏龙头纷纷跨界押注绿色甲醇,绝非偶然。其背后是自身产业延伸的迫切需求与万亿级外部市场机遇的共振。
一方面,随着光伏行业竞争加剧,巨头们急需寻找业务增长新曲线。绿色甲醇完美地衔接了它们在手的光伏制造、电解槽装备优势,为绿氢找到了一个极具潜力的消纳场景。另一方面,国际航运脱碳迫在眉睫,绿色甲醇作为最现实的替代燃料之一,正吸引如马士基等航运巨头签署长期采购协议,市场窗口已经打开。
然而,这场战役也非一片坦途。当前绿色甲醇项目普遍面临技术成熟度、生物质原料供应稳定性以及生产成本等挑战,从规划到大规模稳定投产仍需克服诸多障碍。能否率先突破这些瓶颈,将决定各路兵马在“新战场”上的最终格局。
碳索氢能网 https://h2.solarbe.com/news/20260127/50017559.html

